胖东来年薪50万元招翻译 高门槛引热议
胖东来年薪50万元招翻译 高门槛引热议!学历和毕业院校已成为企业招聘的重要门槛,尤其在高薪岗位上,不仅要求应聘者有高学历,还对其毕业院校有严格限制。普通高校的毕业生往往难以满足这些要求,因此考入好大学确实有一定的优势。

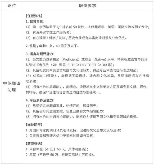
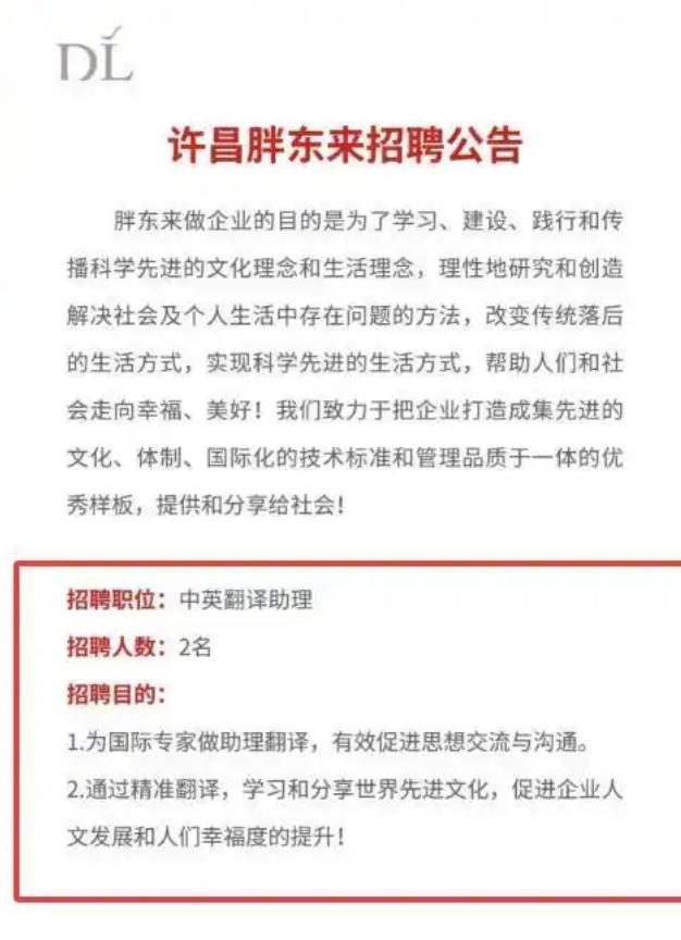
作为“商超界的神话”,胖东来备受关注,许多人都希望进入这家公司工作。然而,胖东来的招聘门槛非常高,竞争也十分激烈。近期,胖东来发布了一个年薪50万元的中英翻译助理岗位,该岗位因高要求和高待遇引发热议。该岗位要求第一学历来自QS前50院校,主修翻译学、英语、国际交流或相关专业。国内符合这一要求的高校仅有8所,分别是清华大学、北京大学、复旦大学、上海交通大学、浙江大学、香港大学、香港中文大学和香港科技大学。这意味着只有这些名校的毕业生才有资格参加面试,这直接筛选掉了大部分高校毕业生,显示出胖东来的招聘门槛之高。

胖东来对中英翻译助理的要求不仅限于学历和毕业院校,还包括专业、工作经验和语言能力。例如,有海外留学或工作经历者优先;心理学、哲学、法律、历史专业或有丰富商业背景从业者优先;年龄限制为40周岁及以下女性。在语言能力方面,要求英文水平达到精通或母语级别,雅思成绩不低于7.5分或托福不低于100分者优先。由此可见,胖东来对中英翻译助理的要求非常高,尤其是语言能力。

从招聘公告来看,该岗位的主要职责是为国际专家做助理翻译,促进思想交流与沟通。通过精准翻译,学习和分享世界先进文化,推动企业人文发展和提升人们的幸福感。这份工作确实需要极高的专业能力,普通院校毕业生大概率无法胜任。因此,胖东来设置如此高的招聘门槛是可以理解的,毕竟只有名校毕业且专业出身的人才能胜任这项工作。